Esse acúmulo desmedido vai contra princípios fundamentais de eficiência e, paradoxalmente, reduz o valor que entregamos aos usuários.
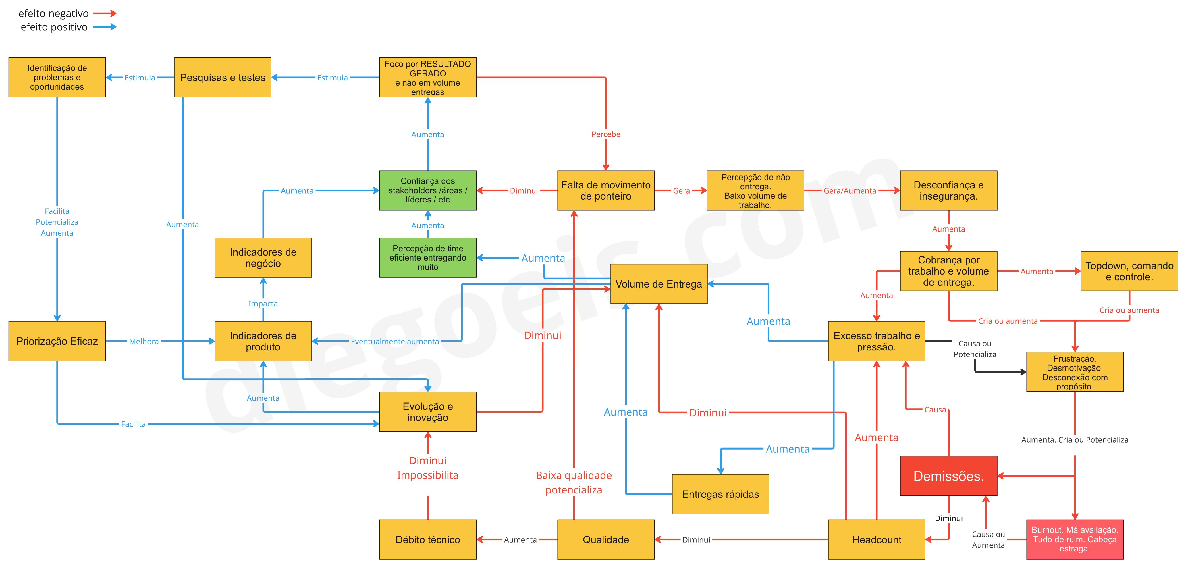
Como quem faz gestão ou liderança de produtos, estamos constantemente sob pressão para entregar mais, mais rápido. No entanto, essa mentalidade acaba criando produtos inchados, times sobrecarregados e estratégias confusas.
Isso nos leva para uma execução descontrolada do plano, o que definitivamente acaba empurrando os times para um ciclo terrível que não é facilmente interrompido, de trazer soluções com o intuito apenas de ganhar tempo, e não em fazer a solução que realmente resolve o problema raíz.

Esse problema é mais comum do que se imagina e você vai presencia-lo em diversos momentos da sua carreira. Eu espero que você presencie poucos momentos assim.
O custo escondido da complexidade
Cada nova funcionalidade, cada novo relatório, cada nova reunião tem um custo que vai muito além do tempo de desenvolvimento:
- Custo de manutenção: Código adicional significa mais pontos de falha potenciais.
- Custo cognitivo: Interfaces complexas exigem mais esforço mental dos usuários, e mais mudanças de prioridades exige mais esforço cognitivo do time.
- Custo organizacional: Mais iniciativas significam atenção dividida e foco reduzido.
Se fôssemos pensar como estoicos modernos da gestão de produtos, deveríamos reconhecer que esses custos invisíveis frequentemente superam os benefícios percebidos. É como a busca pelo prazer de satisfação momentânea.
1. Foco no que se pode controlar
Mas o estoicismo nos ensina a diferenciar entre o que está e o que não está sob nosso controle. Essa é basicamente a primeira regra do estoicismo aprendida em qualquer vídeo de três segundos de tiktok. Na gestão de produtos, isso significa:
- Focar nas métricas que realmente refletem o valor que entregamos, não nas que impressionam stakeholders;
- Priorizar a resolução de problemas reais dos usuários em vez de seguir tendências de mercado;
- Concentrar esforços em melhorar o que já existe antes de construir algo novo;
Veja bem: você vai ouvir em uma mesma reunião, o mesmo stakeholder - C-Level, investidor ou qualquer um que vive no Olimpo - dizer que “precisamos de resultado a todo custo e que não podemos desperdiçar um grande cliente”, e no momento seguinte, “devemos nos focar para resolver os puta que pariu que explodiram nossa operação no final de semana". Desculpe pelo meu "francês", mas duvido que você nunca tenha passado por algum cenário parecido.
Esse equilíbrio, nunca vai existir se a empresa (empresa = líderes) não souber ler o verdadeiro momento do mercado, do produto, do time e principalmente se não criar com atenção um plano realista.
Um plano realista contempla desde fazer projeções financeiras que sejam realistas e alcançáveis. Até conseguir manter a decisão difícil de dizer não para possíveis grandes negócios.
Exatamente por que se estamos construindo um Porsche, o que teremos na mão hoje está mais mais para um Puma bege barulhento.

2. Aceitação pragmática da realidade
Aceitar a realidade é basicamente entender sua posição atual. Você pode transformar a realidade, mas não imediatamente. Leva tempo.
- Aceitar que não podemos construir tudo o que queremos ou nos pedem;
- Entender as limitações de recursos como oportunidades para inovação, não como obstáculos;
- Reconhecer quando uma funcionalidade ou o produto inteiro precisa ser repensado, não apenas continuamente aprimorada;
Aceitar a realidade significa que você não vai gastar tempo, pelo contrário: você está comprando eficiência no futuro.
Não sei se você já jogou War ou Banco Imobiliário. Esses são os dois jogos que concorrem nos quesitos de “destruição de amizades” e “jogos com partidas infinitas”.
Nesses dois jogos, aceitar a realidade é um exercício permanente. Nesse caso, os mais afoitos sempre caem na besteira de tentar pressionar no início, mas acabam morrendo engasgados no final: seja ficando sem dinheiro, pedindo uns trocados pro banco, prolongando uma dívida terrível até um final certo e derradeiro, ou implorando por alianças exatamente para aqueles que ele assolava no início da partida.
Aceitar a realidade é saber exatamente o que pode ser com o tempo, recursos e o contextos disponíveis agora. Abrindo espaço pra um planejamento realista, possibilitando que o fortalecimento progressivo durante o tempo do jogo.
Se você sai correndo no início, mesmo que isso faça parte do plano, você não cria cenários de caminhos menos complexos.
3. Virtude através da simplicidade
Exatamente por isso que os estoicos falam muito da manutenção da simplicidade, o que ajuda a evitar a armadilha do ego. E não por que você é narcisista, mas por que em tempos de euforia, podemos até achar que o plano atual esteja dando certo, quando na verdade a sua execução esta impecavelmente uma merda. Manja o excesso de confiança de quem acaba de aprender a dirigir e por isso acaba batendo?
- Buscar a excelência através da simplicidade, não da complexidade;
- Valorizar a clareza sobre a impressão superficial;
- Respeitar o tempo de maturação do produto, correlacionando com a maturidade da empresa e do mercado;
Ja dizia o grande velho cozinheiro sábio: O feijão com arroz bem feito nunca desaponta.
Comparar o seu produto com outros do mesmo segmento é importante. Querer ser igual, já é burrice.
Meu produto atual já foi comparado com outros produtos que eram mais bonitos, mas o produto mais bonito nesse caso tinha muito menos funcionalidades que o nosso, embora a experiência de uso seja muito melhor.
Veja bem, o produto incompleto precisa chamar a atenção para o que ele é bom, nesse caso experiência e design, caso contrário ele abre espaço para a sua fraqueza de ser um produto incompleto. Vira um fracasso.
Nem sempre os C-Level percebem esses meandros. Eles não tem tempo pra pensar em tantos detalhes. provavelmente nem deveriam. Por isso pagam você. Contudo, se eles te pagam pra te dar as respostas, o mínimo que devem fazer é confiar nessas respostas.
Geralmente esses tipos de executivos são impacientes. E isso acontece por vários motivos, ok? Não por falta de inteligência (as vezes, sim), mas por ansiedade pela necessidade de resultado.
Minimalismo prático: ferramentas para uma gestão essencialista
Trabalhar de forma controlada, essencialmente é trabalhar com menos, para alcançar mais. É basicamente um exercício de eficácia (embora pareça ser um trabalho de eficiência).
A regra "um para um": para cada adição, uma remoção: Implemente a disciplina de remover algo para cada nova adição ao produto. Isso pode ser:
- Uma funcionalidade pouco utilizada quando se adiciona uma nova
- Uma prioridade sai, enquanto outra entra
- Um relatório obsoleto quando se cria um novo
- Uma reunião recorrente quando se adiciona um novo ritual
Fazer revisões regulares de "podagem" é um exercício constante. Isso diminui esforço, aumenta eficiência, a facilita a eficácia:
- Realize revisões trimestrais da dívida técnica e experiência do usuário
- Desenvolva métricas específicas para identificar funcionalidades subutilizadas
- Crie um processo formal para balancear a importância de funcionalidades
Redefinir de forma coerente o conceito de MVP, para algo genuinamente mínimo:
- Comece com menos do que você acha necessário
- Meça rigorosamente o valor entregue antes de expandir
- Celebre a remoção tanto quanto a adição de funcionalidades
Mas saiba que os obstáculos sempre vão existir
A resistência organizacional vai ser constante. Nem sempre de forma proposital, mas por causa do nível de maturidade de toda a empresa, que deve estar passando por momentos de maturação.
A empresa é formada por individuos, e cada individuo tem um tempo de maturidade diferente. Logo, a maturidade da empresa é algo orgânico a partir do crescimento e maturidade do conjunto, não do individuo.
Tem que ter paciência e tomar cuidado para não tentar acelerar as coisas. Isso só vai te levar para depressão, bronquinha do chefinho e enfraquecimento da sua imagem.
Tenha paciência e tente, individualmente, entender se é possível acelerar o processo do todo, nem tanto dos individuos.
Tomé cuida-se em contextos onde é necessário lidar com a pressão por mais funcionalidades e a síndrome do "só mais essa feature". Ou quando os líderes são as pessoas mais inteligentes burras que você pode conhece. Elas pode até usar uma base teórica, mas com interpretações rasas, simplesmente pela falta de experiência naquele assunto.
Lembre-se que a culpa sempre estará com quem leva a mensagem.
Geralmente esse tipo de liderança não consegue evitar ser seduzido por números que parecem bons mas não refletem valor real.
Conclusão: a ataraxia do produto
Ataraxia, no estoicismo, refere-se a um estado de serenidade e imperturbabilidade. Alguns falam que Ataraxia é a ausência de preocupação e que isso é a verdadeira felicidade.
Um produto que alcança sua própria forma de ataraxia é aquele que:
- Resolve problemas reais com elegância e simplicidade;
- Não busca impressionar, mas servir;
- Cresce de forma controlável e sustentável, embora tenha evolução constante
- Elimina o supérfluo regularmente, em vez de engordar o boi;
O verdadeiro sucesso na gestão de produtos não está em construir mais, mas em construir o essencial excepcionalmente bem.
O produto minimalista não é aquele que tem menos, mas aquele que tem exatamente o necessário.
Discussão dos membros